»ùÓÚÎÞ»úÄÉÃ׿ÅÁ£¡¢ÄÉÃ×Ö¬ÖÊÌåµÈÄÉÃ×Á£×ÓµÄÒ©ÎïµÝËÍϵͳ£¬ÓµÓÐÔÚ»îÌåÄÚ°ÐÏòµÝËÍÕïÁÆÊÔ¼ÁµÄDZÁ¦£¬½üÄêÀ´ÔÚ°©Ö¢Ò½ÖκÍÒßÃ翪·¢ÖÐÊܵ½ÁË¿í·º¹Ø×¢¡£È»¶ø£¬´ó²¿ÃÅÄÉÃ×Á£×ÓÔÚ½øÈëѪҺѻ·ºó»á±»¸ÎÔà¾ÞÊÉϸ°û£¨ÈçKupfferϸ°û£©²¶»ñ£¬µ¼ÖÂÒ©ÎïÎÞ·¨ÓÐЧ´ïµ½Ö×Áö²¿Î»¡£Õâ³ÉΪÁËÄÉÃ×Á£×Ó°ÐÏòµÝËͼ¼ÊõµÄÒ»¸öÖØÒªÌôÕ½¡£ÕâÖÖ¾°Ïóͨ³£ÊÇÓÉÓÚÄÉÃ×Á£×Ó±í±íÎü¸½ÑªÇåµ°°×ÖÊ£¨Ðγɡ°µ°°×Öʹڡ±£©ËùÖ£¬¸Ã¹ý³Ì»á´¥·¢¸ÎÔàÖеÄÍÌÊÉ×÷Óã¬ÏÔÖø½µµÍÁËÄÉÃ×Á£×ӵĴﵽ°ÐµãµÄ¸ÅÂÊ£¬²¢Ôö³¤Á˸ÎÔàÀÛ»ý¶¾ÐÔ¡£Òò¶ø£¬ÈôºÎ¶ã±Ü¸ÎÔಶ»ñ²¢Ìá¸ßÖ×Áö°ÐÏòµÝËÍЧÄÜÒ»ÏòÊÇÄÉÃ×ҽѧÁìÓòµÄÒ»¸ö³Á´óÌôÕ½¡£
½üÆÚ£¬Ð±¦GGÀíѧԺÖîÓ±×êÑÐÔ±¡¢ÍõÀö»ª×êÑÐÔ±ÓëÉϺ£½»Í¨´óѧ·®´ºº£½ÌÊÚºÏ×÷£¬¿ª·¢ÁËÒ»ÖÖÃûΪ¡°ÒþÐδóë©¡±µÄÄÉÃ×Á£×Ó±í±í¹¤³Ì¼¼Êõ£¬³É¹¦ÊµÏÖÁËÄÉÃ×Á£×ÓÔÚÌåÄڵĸßЧÖ×Áö°ÐÏòµÝËÍ¡£ÕâÏî×êÑеÄÖ÷ÌâÊÇÀûÓÃDNA·Ö×Ó²ã×÷ΪÄÉÃ×Á£×ӵĿɽµ½âÍ¿²ã¡£ÕâÒ»²ãDNA²»½öÄÜÎü¸½ÑªÇåÖеĿ¹ÍÌÊɵ°°×£¨È縻º¬×é°±ËáµÄÌǵ°°×£©£¬´Ó¶øÔÚ¸ÎÔàÖÐÌṩְÄÜÐԵġ°ÒþÐΡ±³ÉЧ£¬»¹ÄÜÔÚÖ×Áö»·¾³ÖÐͨ¹ýDNA½µ½âÀ´´¥·¢Ö×ÁöÌØÒìÐÔÉãÈ¡£¬ÓйسɾÍÔÚ¡¶Journal of the American Chemical Society¡·Éϰ䷢¡£

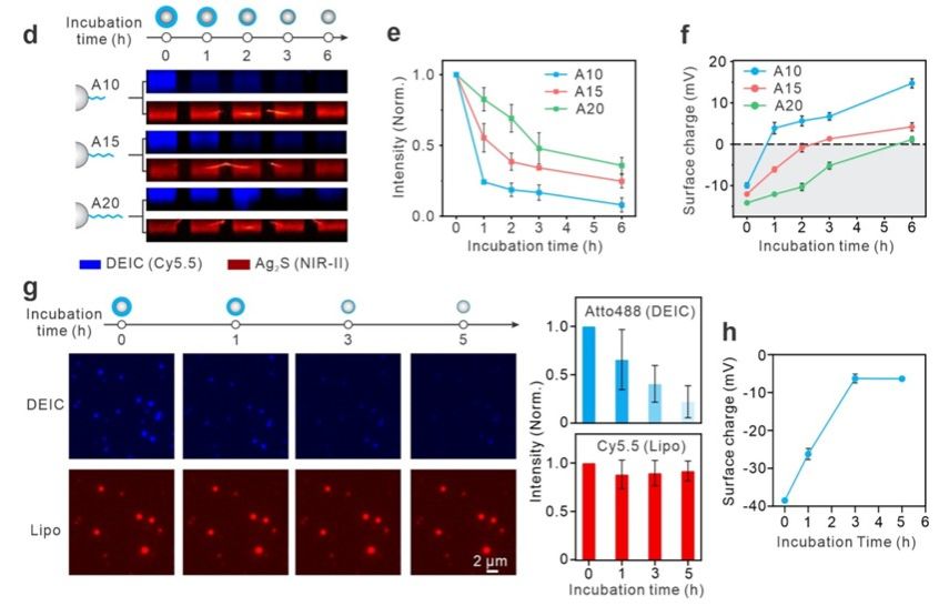
ÔÚ×êÑÐÖУ¬ÍŶÓÑ¡ÔñÁËÁò»¯ÒøÁ¿×ÓµãºÍÖ¬ÖÊÌå×÷ΪģÐÍÄÉÃ×Á£×Ó£¬Ê¹ÓÃDNA·Ö×Ó½øÐÐÁËÃܼ¯°ü¸²£¬ÐγÉÁ˿ɽµ½âÒþÐδóë©ÄÉÃ×Á£×Ó¡£²¢ÇÒ£¬ÕâÖÖÒþÐδó멵Ľµ½â¿ìÂÊÄܹ»Í¨¹ýDNAÁ´µÄ³¤¶È½øÐпɱà³ÌµÄµ÷¿Ø¡£ÀýÈ磬½Ï¶ÌµÄDNAÁ´£¨ÈçA10£©±ÈÁ¦³¤µÄÁ´£¨ÈçA20£©½µ½âµÃ¸ü¿ì£¬Òò¶ø¸ü¿ìµØ´¥·¢ÁËÄÉÃ×Á£×Ó±í±íµçºÉµÄת±ä£¬´Ó¶øÔÚÖ×Áö²¿Î»ÊµÏÖ¸ü¸ßµÄÉãȡЧÄÜ¡£ÕâÖֿɱà³ÌµÄ½µ½â¸öÐÔʹµÃÒþÐδóë©ÄÉÃ×Á£×ÓϵͳÄܹ»ÊÊÓ¦·ÖÆçµÄÉúÎï»·¾³ÐèÒª£¬ÌṩÁ˸߶ȽýݵÄÀûÓÃÔ¶¾°¡£

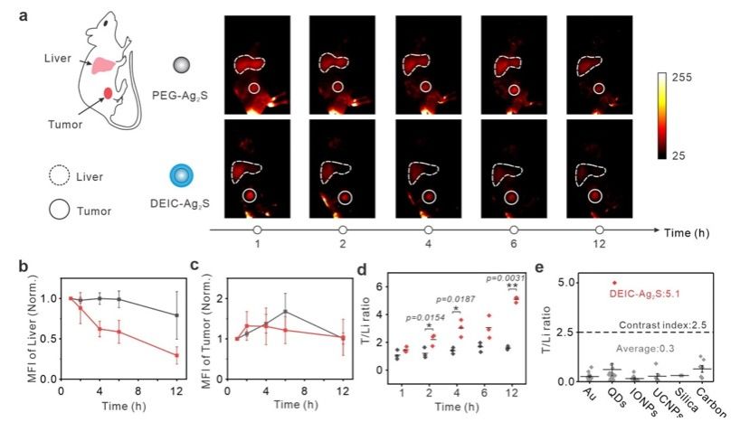
ÔÚÌåÄÚÓ×Êó³¢ÊÔÖУ¬Í¨¹ý½üºì±íIIÇø³ÉÏñ£¬×êÑÐÈËÔ±·¢ÏÖÒþÐδóë©°ü¹üµÄÁò»¯ÒøÁ¿×ÓµãÔÚÖ×Áö²¿Î»µÄ¶Ñ¼¯Á¿Óë¸ÎÔàÏà±È£¬´ïµ½ÁËÔ¼5.1µÄÖ×Áö-¸ÎÔàÐźűȣ¬ÕâÒ»Á˾ֱȴ«Í³µÄÄÉÃ××ÊÁÏÌá¸ßÁËÔ¼18±¶¡£³ýÁËÁò»¯ÒøÁ¿×ÓµãÖ®±í£¬DNAÒþÐδóë©°ü¹üµÄÖ¬ÖÊÌåҲʵÏÖÁËÖ×Áö-¸ÎÔàÐźűȵÄÌáÉý£¬Åú×¢ÕâÖÖÒþÐδóë©¿ÉÍûÀûÓÃÓÚ·ÖÆçÖÖÀàµÄÄÉÃ×Á£×ÓµÝËÍϵͳ¡£×ÜÖ®£¬ÕâÖÖ»ùÓÚDNAµÄÒþÐδóë©ÏµÍ³ÎªÖ×ÁöÒ½Öκ;«×¼Ò½ÁÆÌṩÁËÒ»ÖÖͨÓöøÓÐЧµÄ¹¤¾ß£¬ÓÐÍûÔÚ½«À´µÄ°©Ö¢Ò½ÖÎÖвûÑï³ÁÒª×÷Óá£

ÉÏÊö×êÑеõ½¹ú¶È³ÁµãÑз¢´òË㣬¹ú¶ÈÌìÈ»¿ÆÑ§»ù½ð£¬ÉϺ£ÊÐ2022Äê¶È"¿Æ¼¼´´ÐÂÐж¯´òËã"»ù´¡×êÑÐÁìÓòÏîÄ¿ºÍлùʯ×êÑÐÔ±ÏîÖ÷ÕÅÔÞÖú¡£
ÂÛÎÄÁ´½Ó£ºhttps://pubs.acs.org/doi/10.1021/jacs.4c09479