½üÆÚ£¬Ð±¦GGÀíѧԺ×ÊÁÏÉúÎïѧ×êÑÐËùÖîÓ±×êÑÐÔ±½áºÏÉϺ£½»Í¨´óѧ·®´ºº£ÔºÊ¿¡¢»ª¶«Àí¹¤´óѧÕÔ´º³£½ÌÊÚµÈÍŶӣ¬Ñз¢ÁËÒ»ÖÖÐÂÐÍ¿ò¼ÜºËËáÓ«¹â̽Õ룬ÓÃÓÚ»îÌ嶯Îï½üºì±í¶þÇø´°¿Ú£¨1000-1700 nm£¬NIR-II£©Ó«¹â³ÉÏñÓëÊÖÊõµ¼º½¡£ÕâÖÖ̽ÕëÓµÓиßÁÁ¶ÈµÄÓ«¹â¡¢¸ß×éÖ¯´©Í¸ÄÜÁ¦ºÍ¸ß¹â²»±äÐÔ£¬¿É»îÂç̽²âÖ×ÁöÄ£ÐÍÓ×ÊóÌåÄÚ¿¿½üµ¥¸öÖ×Áöϸ°ûµÄÓ«¹âÐźţ¬²¢Õ¹Ê¾Á˳¤¹¦·ò×·×Ù»îÌåÖ×Áö³É³¤Óë×ªÒÆµÄÄÜÁ¦¡£¸Ã×êÑгɾͽüÆÚ°ä·¢ÔÚ¡¶ÌìÈ»¡¤¹â×Óѧ¡·£¨Nature Photonics£©ÔÓÖ¾ÉÏ¡£
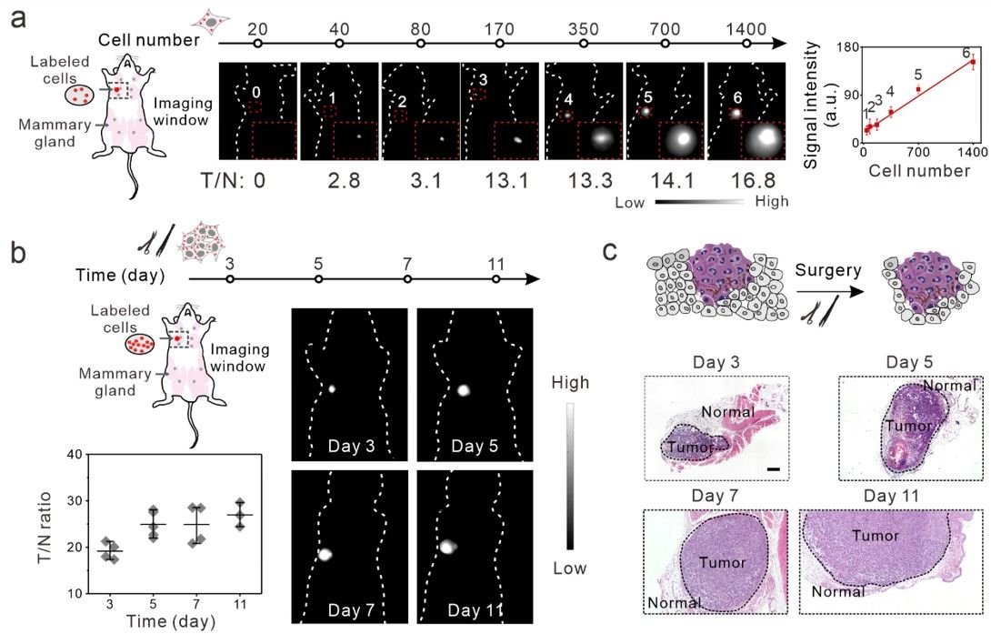
¶ñÐÔÖ×ÁöÒײúÉúÇÖÏ®ÐÔÎ¢×ªÒÆ£¬¶ÔÔçÆÚÕï¶ÏºÍÊÖÊõÒ½ÖδøÀ´Á˾޴óµÄÌôÕ½¡£Ä¿Ç°µÄ³ÉÏñ̽ÕëÄÑÒÔͬʱÁ½È«¸ß»îÂç¶È¡¢É×éÖ¯´©Í¸ÐÔºÍ×éÖ¯ÌØÒìÐÔ¡£NIR-IIµÄÓ«¹â³ÉÏñÏÔʾ³ö¸üºÃµÄ×éÖ¯´©Í¸ÐÔ¡¢µÍ²¼¾°×Ô¾õÓ«¹âºÍ×îÓ׵Ĺâ×ÓÉ¢É䣬ӵÓкܸߵÄÐÅÔë±È£¬ÔÚÌåÄÚ³ÉÏñºÍͼÏñÊèµ¼ÊÖÊõÖÐÏÔʾ³ö¾Þ´óµÄÔ¶¾°¡£È»¶ø£¬Ä¿Ç°Éв»×ãÉè¼ÆNIR-II̽ÕëµÄͨÓÃõè¾¶£¬¿ÉͬʱÂú×㳬¸ß»îÂç¶È¡¢Éî×éÖ¯´©Í¸ÐÔºÍ×éÖ¯ÌØÒìÐÔµÄÒªÇó¡£
Ϊ½â¾öÕâЩÎÊÌ⣬×êÑÐÍŶӻùÓÚ¿ò¼ÜºËËá·¢Õ¹ÁËÒ»ÖÖͨÓÃÆ½Ì¨£¬¿É·â×°¸÷ÖÖÀàÐ͵ÄÊèË®ÐÔÓ«¹âȾÁÏ¡£³ö¸ñµØ£¬×êÑÐÕßͨ¹ý½«Ó×·Ö×ÓÓ«¹âȾÁÏSq964·Ç¹²¼Û·â×°µ½ÊèË®ÐÔÄÉÃ×Ç»ÖУ¬¹¹½¨ÁËÓµÓдóÓ׺Í״̬·Ö±æÄÜÁ¦µÄ¿ò¼ÜºËËáÓ«¹âµã£¨FDF dots£©£¬¸Ã×ÊÁÏÓµÓг¬¸ßÁÁ¶È¡¢ÀåÃ×¼¶Éî²ã×éÖ¯´©Í¸ÐÔ¡¢¸ß¹â²»±äÐÔºÍÓÅÁ¼µÄÖ×ÁöÖÍÁôÂÊ¡£×êÑÐÍŶÓÀûÓøÃ×ÊÁÏչʾÁ˽üµ¥Ï¸°ûˮƽµÄ³¬¸ß»îÂçNIR-II°©Ö¢³ÉÏñ£¬²¢³É¹¦½«ÆäÀûÓÃÓÚ³ÉÏñÊèµ¼µÄ΢Ó×Ö×Áö²¡ÔîµÄÊÖÊõÇгý¡£



ÕâÏ×÷µÃµ½¹ú¶È³ÁµãÑз¢´òË㣬¹ú¶ÈÌìÈ»¿ÆÑ§»ù½ð£¬ÉϺ£Êлù´¡×êÑÐÁìÓòÏîÖ÷ÕÅÔÞÖú¡£
ÂÛÎÄÁ´½Ó£ºhttps://www.nature.com/articles/s41566-024-01543-7