б¦GGÔÚÈËÄÔÉñ¾­Ôª¸ß±£ÕæÈ¾É«ÓëXÉäÏß³ÉÏñÁìÓò»ñµÃ³ÁÒª½øÕ¹

°ä²¼¹¦·ò£º2025-05-30Ͷ¸å£ºÉÛ·Ü·Ò ²¿ÃÅ£ºÀíѧԺ ä¯ÀÀ´ÎÊý£º

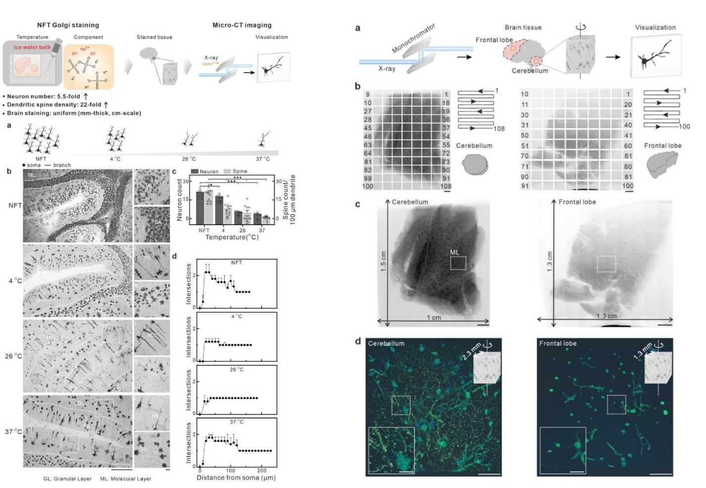
½üÆÚ£¬Ð±¦GGÀíѧԺ×ÊÁÏÉúÎïѧ×êÑÐËùÖîÓ±×êÑÐÔ±¡¢Àî½­×êÑÐÔ±¡¢ºú¾û×êÑÐÔ±ÓëÉϺ£½»Í¨´óѧ·®´ºº£ÔºÊ¿¡¢Öйú¿ÆÑ§ÔºÉϺ£¸ßµµ×êÑÐÔº²ÌÓ×Çั×êÑÐÔ±ºÏ×÷£¬¹²Í¬¿ª·¢ÁËÒ»ÖÖ½ü±ùµãζȣ¨near-freezing-temperature£¬NFT£©¸ß¶û»ùȾɫв½Ö裬ʵÏÖÁ˶ÔéæÃüÑÓ³¤Àä¶³ÈËÄÔÑù±¾ÖÐÉñ¾­ÔªµÄ¸ß±£ÕæÈ¾É«¡£½áºÏͬ²½·øÉäXÉäÏß³ÉÏñ¼¼Êõ£¬³É¹¦»ñµÃÁËÈËÓ×ÄԺͶîÒ¶×éÖ¯ÖÐÉñ¾­ÔªµÄ΢Ã×·Ö±æÂÊÈýά³Á¹¹Í¼Ïñ¡£ÓйØ×êÑгɾͽüÆÚ°ä·¢ÔÚ¡¶ÏȽø¿ÆÑ§¡·£¨Advanced Science£©ÔÓÖ¾ÉÏ¡£

ÔÚÈËÄÔ³ÉÏñÁìÓò£¬»ñÈ¡´óÌå»ýÄÔ×éÖ¯Öо«ÃܵÄÉñ¾­Ôª½á¹¹ÐÅÏ¢³Ö¾ÃÒÔÀ´ÊÇÒ»Ïî³Á´óÌôÕ½¡£ÆäÖеÄÖ÷ÌâÄÑÌâÔÚÓÚȾɫЧÄÜÓë×éÖ¯×ÔÈÜÖ®¼äµÄì¶Ü¡£´«Í³µÄ¸ß¶û»ùȾɫͨ³£ÔÚÊÒλò37?¡ãCǰÌáϽøÐУ¬ËäÓÐÀûÓÚȾɫ·´Ó³µÄ½øÐУ¬µ«Í¬Ê±»á¼Ó¿ìÄÔ×éÖ¯×ÔÈÜ£¬µ¼ÖÂÃìС½á¹¹µÄÑϳÁÃÔʧ¡£Îª½â¾öÕâÒ»ÄÑÌ⣬×êÑÐÍŶÓÌá³öÁËÒ»ÖÖNFTȾɫսÊõ£¬Ñ¡È¡ÂÈ»¯¹¯È¾Òº£¬ÔÚ±ùˮԡǰÌá϶ÔéæÃüÑÓ³¤Àä¶³ÈËÄÔ×éÖ¯½øÐÐȾɫ¡£Óë37?¡ãCȾɫÏà±È£¬NFTÕ½ÊõÏÔÖøÒÖÔìÁË×éÖ¯×ÔÈÜ£¬ÓÐЧ±£ÁôÁËÉñ¾­ÔªµÄ¾«Ãܽṹ¡£ÔÚÒ»ÑùÊÓÒ°Ï£¬Éñ¾­Ôª¼ÆÊýÌá¸ßÁË5.5±¶£¬Ê÷Í»¼¬ÃܶÈÌáÉýÁË22±¶¡£½áºÏͬ²½·øÉäXÉäÏßÏÔ΢³ÉÏñ¼¼Êõ£¬×êÑÐÍŶӶÔÓ×ÄԺͶîÒ¶×é֯ʵÏÖÁË΢Ã×¼¶·Ö±æÂʵÄÈýά³Á½¨¡£¸Ã²½ÖèΪ´óÌå»ýÈËÄÔÑù±¾µÄ¸ß±£Õæ½á×é³ÉÏñÌṩÁËȫеļ¼Êõ¼¿Á©¡£

20250530-21.jpg

ÕâÏ×÷µÃµ½¹ú¶È³ÁµãÑз¢´òËã¡¢¹ú¶ÈÌìÈ»¿ÆÑ§»ù½ð¡¢ÉϺ£ÊÐ2022Äê¶È"¿Æ¼¼´´ÐÂÐж¯´òËã"»ù´¡×êÑÐÁìÓòÏîÄ¿ºÍ¿Æ¼¼´´ÐÂ2030-³Á´óÏîÖ÷ÕÅÔÞÖú¡£¸Ã¹¤×÷µÃµ½ÁËÖйúҽѧ¿ÆÑ§Ôº»ù´¡Ò½Ñ§×êÑÐËù¡¢Éñ¾­¿ÆÑ§ÖÐÐÄ¡¢ÖйúÈËÄÔ×éÖ¯×ÊÔ´¿âͬÃ˼°Ì¨Íå¹â×ÓÔ´£¨TPS£©02AÄÔ³ÉÏñÏßÕ¾µÄ´óÁ¦Ö§³Ö¡£

ÂÛÎÄÁ´½Ó£ºhttps://doi.org/10.1002/advs.202504468

¡¾ÍøÕ¾µØÍ¼¡¿