Cell×Ó¿¯£ºDNAË®Äý½ºµ÷¿Ø´ÆÐÔÉúÖ³¸Éϸ°ûÃüÔË»ñµÃ³ÁÒª½øÕ¹

°ä²¼¹¦·ò£º2025-07-24Ͷ¸å£ºÉÛ·Ü·Ò ²¿ÃÅ£ºÀíѧԺ ä¯ÀÀ´ÎÊý£º

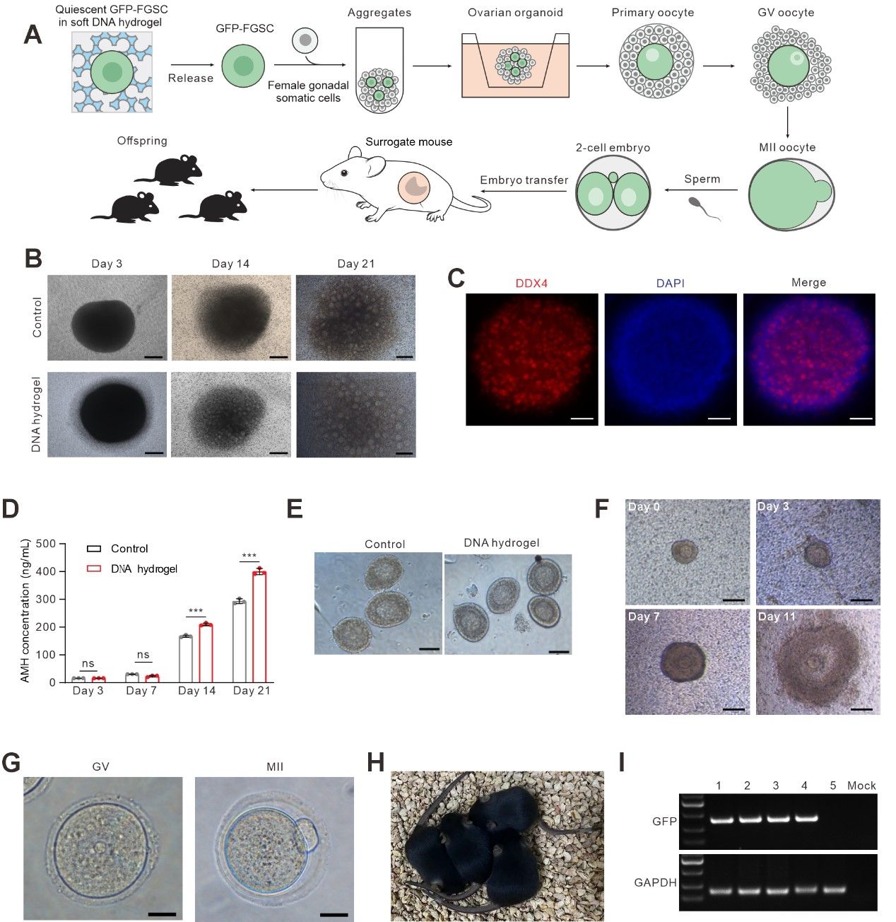
½üÆÚ£¬Ð±¦GGÀíѧԺ×ÊÁÏÉúÎïѧ×êÑÐËùÀî½­×êÑÐÔ±½áºÏÉϺ£½»Í¨´óѧ·®´ºº£ÔºÊ¿¡¢Îâ¼Ê½ÌÊÚÍŶÓ£¬Ñз¢ÁËÒ»ÖÖ?¿É±à³Ìµ÷¿ØÓ²¶ÈµÄDNAË®Äý½º?£¬½«ÆäÓÃ×÷ÈËΪÈýάϸ°û±í»ùÖÊ£¬ÊµÏÖÁ˶ԴÆÐÔÉúÖ³¸Éϸ°û¡°¾²Ï¢-¼¤»î¡±×´Ì¬µÄ¿É¿Ø×ª»»¡£²¢ÇÒ£¬ÕâÖÖDNAË®Äý½º°ü¹üµÄ´ÆÐÔÉúÖ³¸Éϸ°û±£ÁôÁË·¢ÓýΪ½¡È«ºóÊÀµÄÄÜÁ¦¡£¸Ã×êÑгɾͽüÆÚ°ä·¢ÔÚCellϵÁÐÆÚ¿¯¡¶Ï¸°û¡¤ÉúÎï×ÊÁÏ¡·£¨Cell Biomaterials£©ÉÏ¡£

20250723-11.jpg

ͼ1. ¿É±à³ÌDNAË®Äý½º·â×°¸Éϸ°ûµ÷¿ØÏ¸°ûÃüÔË

±¾ÊÀ¼Í³õ£¬´ÆÐÔÉúÖ³¸Éϸ°û£¨FGSCs£©µÄ·¢ÏÖÌôÕ½ÁË´ÆÐÔ²¸È鶯Îïµ®ÉúºóÂѳ²Öв»ÔÙ²úÉúÐÂÉúÂÑϸ°ûµÄ´«Í³ÈÏÖª¡£Îâ¼Ê½ÌÊÚÍŶӳõ´ÎÔÚ³ÉÄêÓ×ÊóÂѳ²Öгɹ¦·ÖÀë²¢¼ø¶¨ÁËÓµÓÐ×ÔÎÒ¸üÐÂÄÜÁ¦ºÍ·Ö»¯Ç±ÄܵÄFGSCs£¨Nat. Cell Biol. 2009, 11, 631.£©¡£ÕâÒ»Í»ÆÆÐÔ·¢ÏÖ²»½öΪÔÙÉúҽѧÌṩÁËеÄϸ°ûÆðÔ´£¬¸üÔÚÂѳ²ÔçË¥Ò½ÖΡ¢ÉúÓýÁ¦±£ÁôµÈÁìÓòչʾ³öÁÉÀ«ÀûÓÃÔ¶¾°¡£È»¶ø£¬ÈôºÎʵÏÖFGSCs"¾²Ï¢-¼¤»î"״̬µÄ¾«×¼µ÷¿ØÈÔÃæ¶Ô³Á´óÌôÕ½£º´«Í³¶þάÔì¾ÍϵͳÒò²»×ãÌìȻϸ°û±í»ùÖʵÄÁ¦Ñ§Î¢»·¾³£¬Ò×ÓÕµ¼¸Éϸ°û²úÉú±íÐÍÆ¯Òƺͷֻ¯Ç±ÄÜË¥¼õ¡£¹ÌÈ»MatrigelµÈ¶¯ÎïÔ´ÐÔ»ùÖÊÄܲ¿ÃÅ·ÂÕÕÈýά΢»·¾³£¬µ«Æä³É·ÖµÄ¸ß¶ÈÒìÖÊÐÔ¡¢ÏÔÖøµÄÅú´Î¼ä²î¾àÒÔ¼°Ç±ÔÚµÄÃâÒßÔ­ÐÔºÍÂ×ÀíÎÊÌ⣬ÑϳÁÔìÔ¼ÁË»úÔì×êÑеÄÉî¿Ì½âÎö¡£ÕâЩ¼¼ÊõÆ¿¾±Í¹ÏÔÁË¿ª·¢³ÉÃ÷ÏÔÈ·¡¢Á¦Ñ§¸öÐԿɵ÷µÄ·ÂÉúÔì¾ÍϵͳµÄ»ð¼±ÐèÒª¡£

ΪÏàʶ¾öÕâЩÎÊÌ⣬×êÑÐÈËÔ±¿ª·¢ÁËÒ»ÖÖ?¿É±à³ÌÓ²¶ÈµÄDNAË®Äý½º?×÷ΪÈËΪÈýάϸ°û±í»ùÖÊ£¬µ÷¿ØFGSCsÃüÔË¡£×êÑÐÈËÔ±Éè¼ÆÁËÒ»ÖÖ»ùÓÚÔÓ½»Á´Ê½·´Ó³µÄµÈηֲãË®Äý½º×Ô×éװϵͳ£¬Í¨¹ýµ÷½Ú·´Ó³Öгɺ˼ÁÓëµ¥ÌåµÄ±ÈÀý£¬ÊµÏÖÁËDNAË®Äý½ºÖü´æÄ£Á¿£¨Ó²¶È£©ÔÚ°ÙÅÁµ½Ç§ÅÁÁìÓòÄڵĵ÷¿Ø¡£²¢ÇÒ£¬ÕâÖÖµ÷¿ØÏÕЩ²»Ó°ÏìË®Äý½ºÖеÄDNA×ÜŨ¶È¡¢»¯Ñ§×é·ÖºÍÓ¦Á¦ËɳڿìÂʵȲÎÊý£¬Îª½âñî×êÑÐϸ°û±í»ùÖÊÓ²¶È³É·Ö¶Ô¸Éϸ°ûµÄÓ°ÏìÌṩÁË¿ÉÄÜ¡£ËûÃǵÄ×êÑз¢ÏÖ,ͨ¹ýµ÷½ÚDNAË®Äý½ºÓ²¶ÈÄܹ»ÓÐЧµØ½ÚÔìFGSCµÄÃüÔË¡£ÔÚ½ÏÓ²µÄÄý½ºÖÐFGSCs³öÏÖÉìÕ¹ºÍÔöֳ״̬£¬ÔÚ½ÏÈíµÄÄý½ºÖÐά³Ö¿ÉÄæµÄ¾²Ï¢×´Ì¬¡£¸ü³ÁÒªµÄÊÇ£¬ÓÉÈíDNAË®Äý½º°ü¹üºóµÄ¾²Ï¢FGSCsÔÚ±»¿ªÊÍÖ®ºóÄܹ»¼¤»î£¬½øÒ»²½·¢ÓýΪְÄÜÐÔÂÑĸϸ°û¡¢ÅßÌ¥¡¢²¢²úÉú½¡È«µÄÓ×ÊóºóÊÀ,Ö¤Ã÷FGSCsµÄ¸ÉÐÔÓëÔöÖ³·¢ÓýÄÜÁ¦ÔÚDNAË®Äý½ºÖеõ½ÁËÎÞËð±£Áô¡£×ÜÖ®£¬ÓµÓпɶ¨ÔìÓ²¶ÈµÄDNAË®Äý½º´ú±íÁËFGSCsÌå±í¹¤³ÌµÄй¤¾ß£¬ËüÔÚÍÆ½øÉúÖ³ºÍÔÙÉúҽѧ·½ÃæÓµÓÐÁÉÀ«Ô¶¾°¡£

20250723-12.jpg

 Í¼2.ÓÉDNAË®Äý½º·â×°µÄÓ×Êó´ÆÐÔÉúÖ³¸Éϸ°û·¢Óý²úÉúºóÊÀ

±¾×êÑеõ½Á˹ú¶È³ÁµãÑз¢´òËã¡¢¹ú¶ÈÌìÈ»¿ÆÑ§»ù½ð¡¢Ð»ùʯ¿ÆÑ§»ù½ð¡¢ÉϺ£½»Í¨´óѧ2030´òËãµÈÏîÖ÷ÕÅÔÞÖú¡£

ÂÛÎÄÁ´½Ó£ºhttps://www.cell.com/cell-biomaterials/fulltext/S3050-5623(25)00135-7

¡¾ÍøÕ¾µØÍ¼¡¿